113學年度社團介紹及選社說明(8/26更新)
- 日期 : 2024-07-29
- 分類 : 附中新聞
- 單位 : 訓育組
- 點閱 : 7429
★東大附中113學年度社團介紹及說明:
- 社團選社採先選先贏,未依規定於時間內完成選社,將由學務處進行公開抽籤,選社方式請詳閱附件資料。
- 本學期選社時間:
◆高國中一年級:113年9月14日(六)晚上8:00至9月16日(一)晚上23:59止。
◆高國中二年級:113年9月21日(六)晚上8:00至9月23日(一)晚上23:59止。
請同學把握時間前往選社,逾時不候。 - 本學期不需要繳交紙本選社確認單
- 二年級同學若已登記社團續留,欲取消社團續留者,請務必於113年9月13日(五)放學前,至訓育組登記取消。
- 社團名稱異動說明:原『Bible Play』更名為『信仰探索沙龍』、原『冬跑夏游』更名為『東海校園慢跑社』。
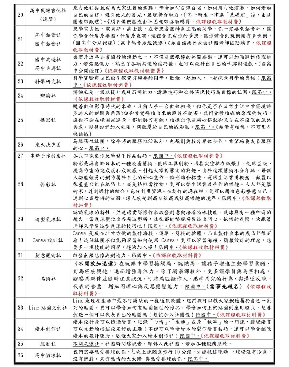
- 社團介紹一覽表如下:
新增高中排球社
.jpg)
.jpg)
參加以下社團需另外收取上課需用之材料費、耗材費、或教材費,費用如列表

- 下一則:高雄醫學大學「113-1高醫科學營」線上課程
- 上一則:113學年度一年級導師名單





