110學年度第一學期高二優質化選課說明及注意事項
- 日期 : 2021-06-16
- 分類 : 附中新聞
- 單位 : 實驗研究組
- 點閱 : 6059
110學年度第一學期高二優質化選課說明及注意事項
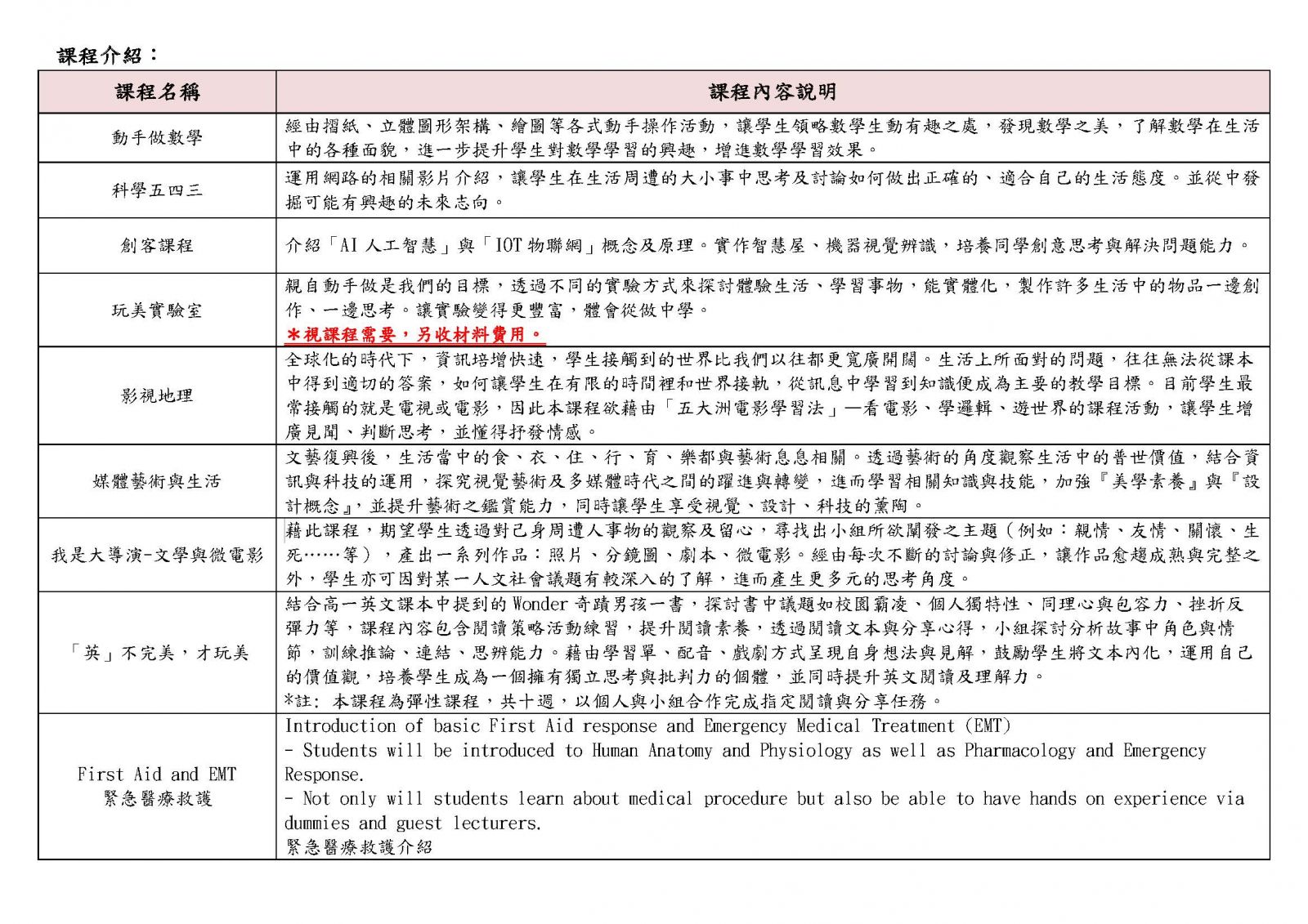
110學年度第一學期-高二多元選修
注意事項:
- 每班下限18人,至多22人。
- 110/6/21(一)上午9:00至6/23(三)上午9:00上網選填課程,未於前述規定選課時間內選擇任何課程者視同放棄選課權益,將由教務處代為安排課程,不得異議。
- 110/9/2(四)起開始分組實施課程。
- 110/9/5(日)上午9:00至9/5(日)下午15:00實施選修課程課後線上加退選作業,請同學務必於加退選截止日前上網處理相關業務,逾期未辦理者,視同放棄加退選課資格,不得以任何理由要求重新開放加退選。
- 籃球隊由教練自行挑選之隊員不納入分組選修名單,籃球隊員不必上網選填。
- 高二己班分組選修課程於週三上課,不納入此分組選修名單,毋需上網選填。
- 選課帳號為學號,密碼為身份證字號(含大寫英文字母)。


110學年度第一學期-高二彈性學習
注意事項:
- 每班以32人為限,6/21(一)下午2:00至6/23(三)下午2:00上網選填課程,未於規定時間內選擇任何課程者視同放棄選課權益,將由教務處代為安排課程,不得異議。
- 110/09/02(四)起開始分組實施課程。
- 一學期為期20週(兩門課),本次選課需同時選擇兩門課,且不得重複修習相同課程,請選課同學務必留意!
- 選課帳號為學號,密碼為身份證字號(含大寫英文字母)。








