『您的瀏覽器不支援JavaScript功能,若網頁功能無法正常使用時,請開啟瀏覽器JavaScript狀態』
跳到主要內容區塊
:::
Toggle navigation
認識附中
附中沿革
附中願景
附中特色
師資介紹
國語文科
英語文科
數學科
自然科
社會科
藝能學科
導師
行政
學校位置
校園剪影
校務發展計畫
行政單位
校長室
教務處
教務處
教學組
註冊組
實驗研究組
招生組
學務處
學務處
訓育組
生輔組
學生宿舍
體衛組
總務處
總務處
文書組
庶務組
出納組
輔導室
人事室
會計室
圖書館
國際教育處
學科網頁
招生資訊
學習資源
網站導覽
ENGLISH
公告訊息
首頁
公告訊息
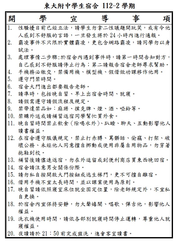
112-2 開學住宿生宣導事項
附中新聞
升學快訊
行政公告
招生訊息
獎助消息
榮譽榜
學生宿舍
活動資訊
財團法人東海大學附屬高級中等學校--學生宿舍-112-2 開學住宿生宣導事項
112-2 開學住宿生宣導事項
日期 : 2024-02-26
分類 : 學生宿舍
單位 : 學生宿舍
點閱 : 2222
下一則:
臺中市立臺中第二高級中等學校轉知112學年度AI融入英語教學工作坊資訊,....
上一則:
轉知~國立臺灣師範大學辦理「第23屆紅樓現代文學獎暨全國高中紅樓文學....
回列表
活動
報名
申請入學
自我探索活動
分眾
導覽
教職員
學生
家長
大學部
小學部
幼兒園