『您的瀏覽器不支援JavaScript功能,若網頁功能無法正常使用時,請開啟瀏覽器JavaScript狀態』
跳到主要內容區塊
:::
Toggle navigation
認識附中
附中沿革
附中願景
附中特色
師資介紹
國語文科
英語文科
數學科
自然科
社會科
藝能學科
導師
行政
學校位置
校園剪影
校務發展計畫
行政單位
校長室
教務處
教務處
教學組
註冊組
實驗研究組
招生組
學務處
學務處
訓育組
生輔組
學生宿舍
體衛組
總務處
總務處
文書組
庶務組
出納組
輔導室
人事室
會計室
圖書館
國際教育處
學科網頁
招生資訊
學習資源
網站導覽
ENGLISH
暫停輪播
輪播上一張圖
輪播下一張圖
行政單位 -
生輔組
首頁
生輔組
:::
生輔組
業務職掌
黃泓璋教官
幹事-謝宗輝先生
shareclass
教育部防制學生藥物濫用資源網
藥物防制濫用(入班宣導)
公告訊息
表單下載
法令規章
活動相簿
學生專車
學生專車路線公告
專車位置查詢
專車注意事項
交通路線指南
家長車輛進入校園指引
學生步行路線
回學務處
:::
財團法人東海大學附屬高級中等學校--行政公告-東大附中評量考場規範
東大附中評量考場規範
日期 : 2025-12-26
分類 : 行政公告
單位 : 生輔組
點閱 : 819
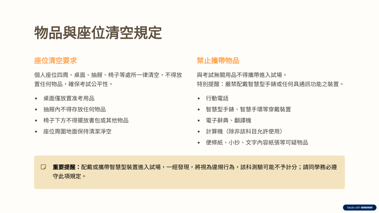
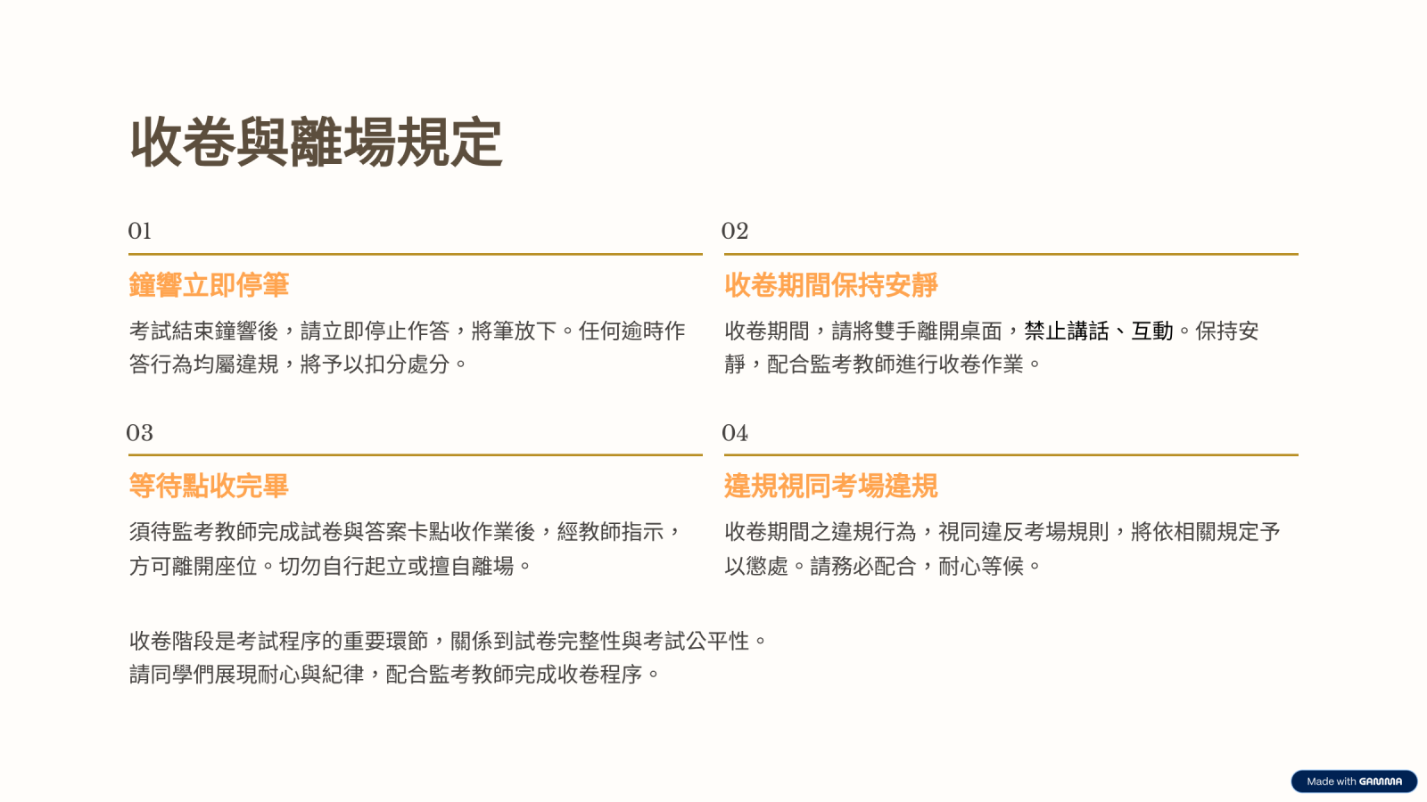
1.定期評量考場規範,請點閱『
東大附中定期評量監考人員作業流程與學生考試注意事項
』。
2.學生定期評量請假方式,請依據下列流程圖辦理:
3.學生考試注意事項
下一則:
反毒主題曲歌手徵選活動
上一則:
9/20週六輔導課專車路線公告
回列表
活動
報名
申請入學
自我探索活動
分眾
導覽
教職員
學生
家長
大學部
小學部
幼兒園