『您的瀏覽器不支援JavaScript功能,若網頁功能無法正常使用時,請開啟瀏覽器JavaScript狀態』
跳到主要內容區塊
:::
Toggle navigation
認識附中
附中沿革
附中願景
附中特色
師資介紹
國語文科
英語文科
數學科
自然科
社會科
藝能學科
導師
行政
學校位置
校園剪影
校務發展計畫
行政單位
校長室
教務處
教務處
教學組
註冊組
實驗研究組
招生組
學務處
學務處
訓育組
生輔組
學生宿舍
體衛組
總務處
總務處
文書組
庶務組
出納組
輔導室
人事室
會計室
圖書館
國際教育處
學科網頁
招生資訊
學習資源
網站導覽
ENGLISH
暫停輪播
輪播上一張圖
輪播下一張圖
行政單位 -
訓育組
首頁
訓育組
:::
訓育組
業務職掌
業務職掌
公告訊息
法令規章
團體活動
團體活動
校園通報
108學年度第一學期
108學年度第二學期
109學年度第一學期
109學年度第二學期
110學年度第一學期
110學年度第二學期
111學年度第一學期
111學年度第二學期
112學年度第一學期
112學年度第二學期
113學年度第一學期
113學年度第二學期
114學年度第一學期
社團活動
社團介紹
社團表單下載
社團活動相簿
社團公假查詢
轉社作業說明
選社轉社攻略指南
服務學習
學生服務學習實施辦法
服務學習說明
免試入學資訊
學習資源
就學貸款
就學貸款相關辦法
申貸流程
申貸資格條件
臺灣銀行就學貸款入口網
協助無力償還高級中等教育階段就學貸款學生手冊
表單下載
活動相簿
導師會報紀錄
導師會報紀錄
法律常識專欄
青春不卡關-不可不知的法律100題
全國法規資料庫
臺灣高等檢察署-法律常識問題
中小學網路素養與認知
彈性學習
自主學習日程表
自主學習操作說明
自主學習表單下載
自主學習成果表說明
學習資源
肖像權同意書
回學務處
:::
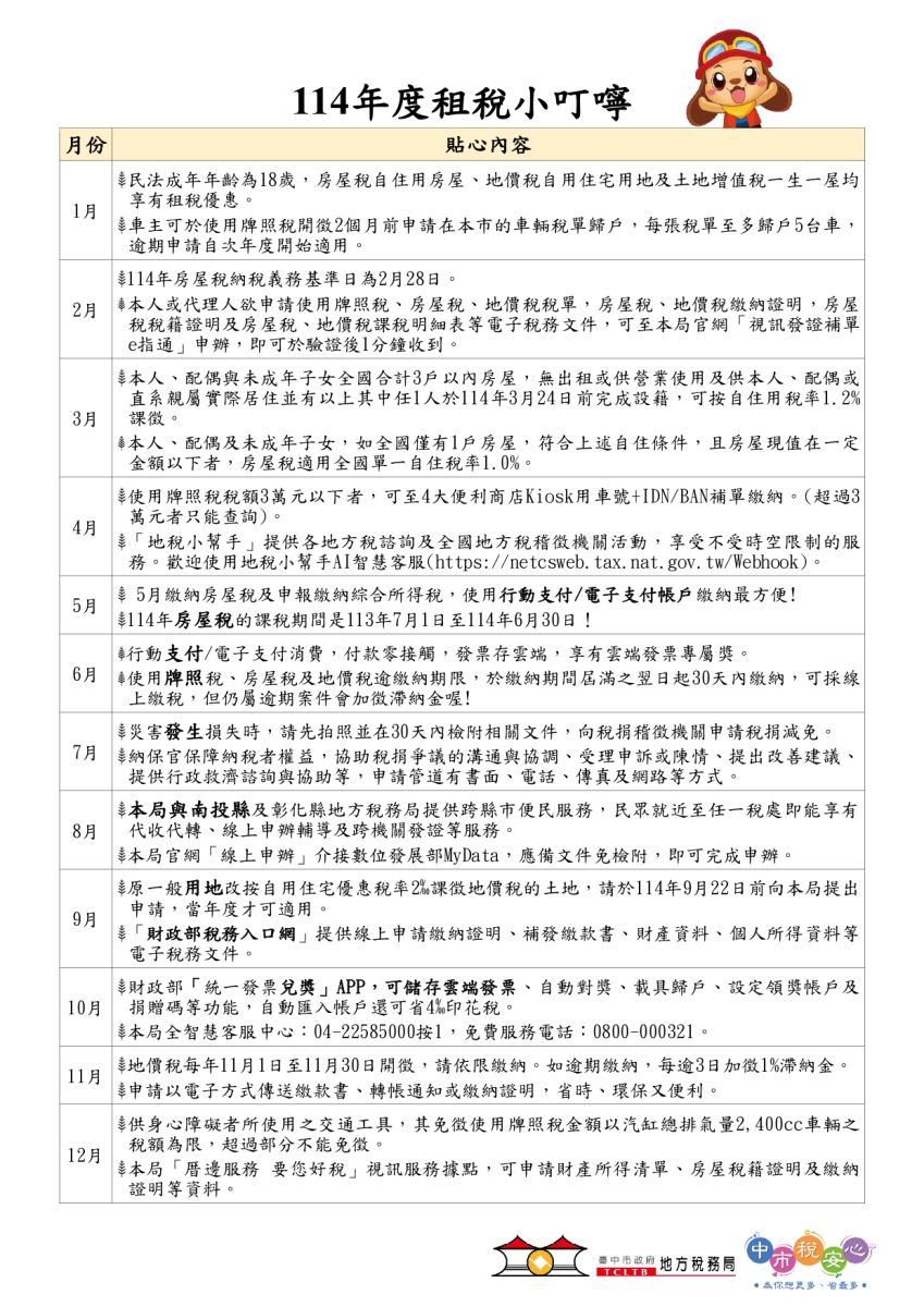
財團法人東海大學附屬高級中等學校--行政公告-114年度租稅小叮嚀
114年度租稅小叮嚀
日期 : 2024-12-30
分類 : 行政公告
單位 : 訓育組
點閱 : 1600
下一則:
2025 NTSO國際青少年管弦樂營
上一則:
中原大學服務學習季刊-113年12月號
回列表
活動
報名
申請入學
自我探索活動
分眾
導覽
教職員
學生
家長
大學部
小學部
幼兒園