財團法人東海大學附屬高級中等學校--行政公告-112學年度社團介紹及選社說明(8/21更新)(更正社團材料費)
112學年度社團介紹及選社說明(8/21更新)(更正社團材料費)
- 日期 : 2023-08-04
- 分類 : 行政公告
- 單位 : 訓育組
- 點閱 : 7016
-
★東大附中112學年度社團介紹及說明:
- 社團選社採先選先贏,未依規定於時間內完成選社,將由學務處進行公開抽籤,選社方式請詳閱附件資料。
- 本學期選社時間:
◆高國中一年級:112年9月2日(六)中午12:00至9月3日(日)晚上23:59止。
◆高國中二年級:112年9月10日(日)中午12:00至9月11日(一)晚上23:59止。
請同學把握時間前往選社,逾時不候。
- 選社確認單繳交時間:
◆高國中一年級:112年9月18日(一)。
◆高國中二年級:112年9月18日(一)。
未繳交選社確認單,視同未完成選社,請同學務必於時間內繳交。
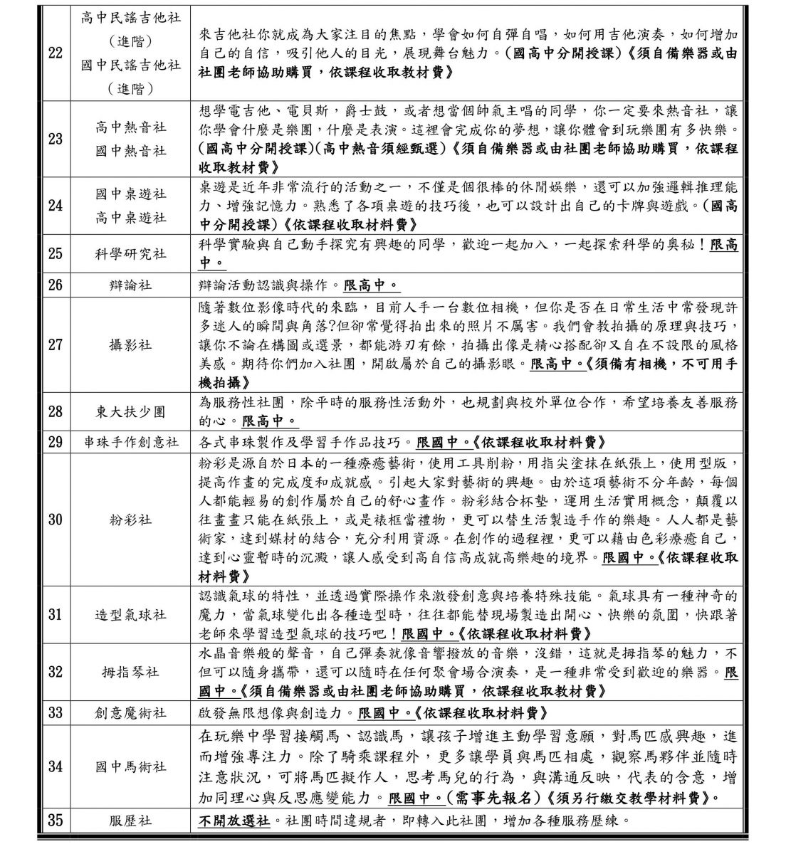
- 社團介紹一覽表如下:


參加以下社團需另外收取上課需用之材料費、耗材費、或教材費,費用如列表
